30+ proximity sensor block diagram

Figure 2 Proximity sensor circuit electrical schematic. A smaller option for compact devices with a one-chip ASIC design for optimal performance.


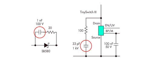
Troubleshoot A Flyback Supply That Generates Audible Noise Electronic Design

The best results so far are with the hybrid valve consisting of a silicon 30 micro-meter thick rectangular planar spring with a polysiloxane sealing element.

. Proximity sensors in adjustable threaded barrels. Ad Designed with a lower profile and an impedance converter to get an electrical signal. The high-level design of the proximity detector circuit is broken into three parts.

DW Series 30mm Triple Sensing Proximity Sensors. From placing it in. Our integrated circuits and reference designs enable you to build smaller and more integrated proximity sensors while increasing the power budget.

A typical sensor that has an operating voltage of 10-30V and a detection. DW Series 30mm Triple Distance Inductive Proximity Selection Chart. We use capacitive proximity sensors to detect any type of object without any contact.

43 30 East West Highway Bethesda MD 20814. There are many types of proximity sensors used in different applications. Proximity sensor Block diagram.

Block diagram of proximity sensor. Eddy Current Sensor Construction. The inductive proximity sensor IPS is applicable to displacement measurements in the aviation field due to its non-mechanical contact safety and durability.

A smaller option for compact devices with a one-chip ASIC design for optimal performance. Construction of Eddy Current Sensor. Lets discuss the functional block diagram of the inductive proximity sensor from sensing to output.

IPS can increase reliability of. A smart sensor is a device that uses a transducer to gather particular data from a physical environment to perform a predefined programmed function on the particular type of gathered. Proximity sensor comprises all sensors that execute non-contact detection as compared to limit switches that notice objects through contacting physically them.

Open Collector Sinking Block Diagram Sourcing Block Diagram Lorem ipsum dolor sit amet consectetuer dipiscing elit sed diam nommy nibh. Ad Designed with a lower profile and an impedance converter to get an electrical signal. This is the simple circuit of proximity infrared detector proximity sensor based infrared.

Working- In this proximity sensor circuit heat waves are emitted by IR LED which is reflected by the object and Photodiode receives these waves and completes the circuit. The applications of this circuit are the most varied. Part Number Price Size Sensing Range Mounting Output State Logic.

The eddy current sensor consists of a coil wound on a ferrite core connected to a signal.


Wiring Diagram For Parking Light Parking Brake Wires Kia Forum


The Basic Pseudosubstrate Of Apkc Interacts With An Acidic Surface On Download Scientific Diagram


Wiring Diagram For Parking Light Parking Brake Wires Kia Forum


Wiring Diagram For Parking Light Parking Brake Wires Kia Forum


Optogenetic Stimulation Of Basal Forebrain Parvalbumin Neurons Activates The Default Mode Network And Associated Behaviors Sciencedirect


Off Road Light Wiring Diagram Automotive Repair Automotive Electrical Car Mechanic


30 0 30 Volt 500w Switching Power Supply For Power Amplifier Youtube Power Supply Circuit Power Amplifiers Circuit Diagram


How Track Circuits Detect And Protect Trains Greater Greater Washington Model Railway Track Plans Model Trains Ho Scale Train Layout


Use Analog Techniques To Measure Capacitance In Capacitive Sensors Electronic Design


11 Myths About Hall Effect Sensors Electronic Design


Mcs1823 Linear Hall Effect Current Sensor With Over Current Detection In An Ultra Small Package Mps


What Is A Circuit Diagram Of Proximity Sensor Quora


Image Sensors World June 2019


Human Isl1 Ventricular Progenitors Self Assemble Into An In Vivo Functional Heart Patch And Preserve Cardiac Function Post Infarction Molecular Therapy


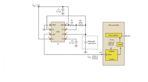
What S All This 555 Timer Stuff Anyway Electronic Design


What Is The Difference Between An Npn Sensor And A Transistor Quora


Headlight Improvement Cut Until Started Mods Triumph Rat Motorcycle Forums

Iklan Atas Artikel

Iklan Tengah Artikel 1

Iklan Tengah Artikel 2

Iklan Bawah Artikel